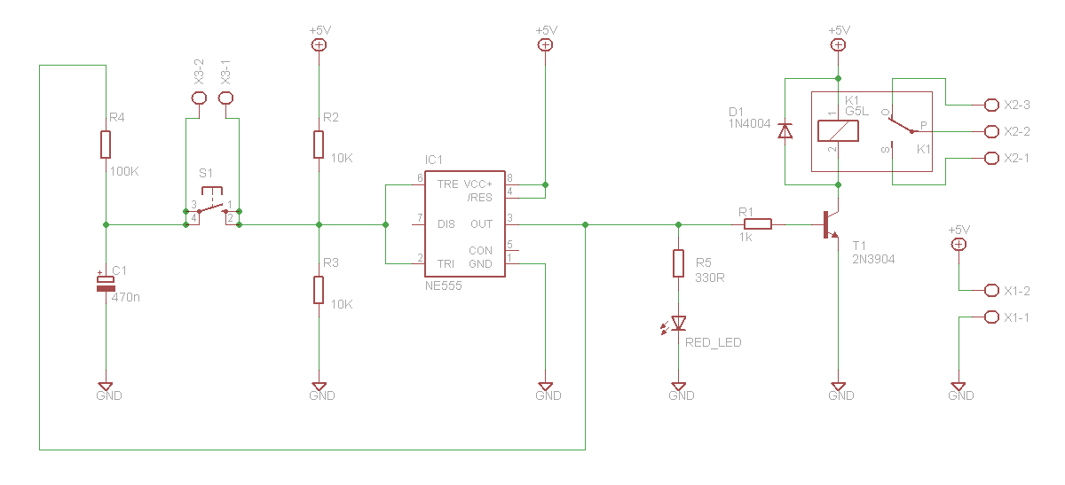
Yaitu saklar akan ON jika ditekan S1 1 kali, dan OFF jika di tekan 1 kali lagi. Namun terdapat kelemahan pada relaynya. Relay akan bekerja ketika alat terhubung ke listrik seper sekian detik.
Tidak ada komentar:
Posting Komentar
Catatan: Hanya anggota dari blog ini yang dapat mengirim komentar.
Tidak ada komentar:
Posting Komentar
Catatan: Hanya anggota dari blog ini yang dapat mengirim komentar.